引言
鈦材因其優良的耐蝕性能、密度小、比強度大等特點被廣泛應用于石油、化工、輕紡(化纖)、濕法冶金、制藥、電力、海洋工程等領域。鈦制設備的應用極大的減小了設備自重、減少了設備的停車檢修,達到降低維修費用的目的。但隨著鈦制設備的廣泛使用,發生的事故和暴露的問題也相應增加,這些問題大多與防護設計不合理有關。因此,如果采取適當的防護設計就能有效的減少事故,確保設備安全穩定運行,不致于昂貴的鈦制設備過早的腐蝕或報廢失效。
1、鈦制化工設備的應用及出現的問題
鈦制化工設備的主要應用行業和所出現的問題情況見表1

2、鈦材選用
2.1選材和設計原則
鈦材在化工設備上的應用,主要用到鈦的耐蝕性,其次考慮高比強度、無磁、記憶功能等特性。
設計者應根據設備使用條件、加工程度、壽命、成本、重量、產品質量、環保等不同情況選用鈦及鈦合金材料,不能簡單的用鈦代替設備上已有材料。鈦制設備設計時,應根據介質的壓力、溫度、流速、設備的外形及幾何尺寸、操作情況等,經濟、合理、可靠的選用不同結構型式。一般來說,壓力、溫度低的小型容器,可用全鈦制,反之,可用復層結構。除此之外還應綜合考慮鈦材的焊接性能、導熱性能、應力松弛性能、膨脹性能等,決定是否選用鈦材,以確定設計結構。
2.2常用化工用鈦材的性能
化工設備常用鈦材的性能與使用范圍見下表2

2.3鈦材的使用范圍
2.3.1.鈦材可以在以下介質中使用
硝酸鉻酸等氧化性介質,醋酸、對苯二甲酸等大多數有機酸、尿素、海水、鹽類溶液、含氯離子含溴離子介質、濕氯、稀堿、烯烴、油品。
2.3.2鈦材在下列介質中有腐蝕,但加緩蝕劑或耐蝕鈦合金可以使用鹽酸、硫酸、高溫65%硝酸、磷酸、高溫高濃檸檬酸、草酸、葡糖酸、>10%甲酸、堿性溶液。
2.3.3鈦不能用于以下的環境
2.3.3.1濃度>98%或含>6%游離二氧化氮的發煙硝酸,避免引起自然爆炸(即使現場掛片試驗時,沒有燃燒現象)。
2.3.3.2氯氣中含水量(0.1%加.3%)的干氯氣(如國內的鋼瓶氯氣,因鈦與干氯氣發生激烈的反應,生成四氯化鈦,放出大量熱,有著火的危險),當處于高速轉動時,干氯氣的水含量應提高到1.5%。
2.3.3.3液氧和某些氧分壓高的水溶液,因為鈦在液氧中有沖擊敏感性,如果鈦存在新鮮表面,在0.35Mpa壓力、室溫時就會自燃。對含有氫的腐蝕介質,除了考慮介質的腐蝕外,應充分重視氫對鈦的危害性。鈦制設備要求避免受鐵的污染,很重要的一點是為了避免鈦的氫化作用。
2.3.3.4在氫氟酸、氟化物、醋酐、醛化液、濃堿、磷酸、草酸、不充氣的沸騰甲酸等環境中不能使用;在N204、液氧、>30%H202、含鹵化物的甲醇、<2%水>315OC的H2、液溴等環境中嚴禁使用。
2.4鈦制設備經濟效益分析
鈦制化工設備的應用有兩種情況。一種情況是,在某種腐蝕條件下,不銹鋼與鋁、銅等常用耐蝕金屬不能耐蝕,只有鈦才能耐蝕(鋯鉭等更貴重的金屬除外),這時只能采用鈦制設備,不必與其他材料做經濟上的比較。另一種情況是,在某種腐蝕條件下,可以用不銹鋼或其它常用金屬材料,但腐蝕率較高,使用壽命較短,而鈦的耐蝕性好,使用可靠性高,壽命長,這時需要對鈦和不銹鋼等材料在經濟性上進行比較與分析,這是設計人員在化工設備應用中必須認真對待的問題。由于鈦優良的耐蝕性、比強度高、比重小,按單位體積計算與不銹鋼價格相差不多,而且對鈦一般不留腐蝕余量,這就節省了材料的用量,以及有效避免了設備的停車檢修和降低了維修費用,具有長期安全穩定的使用壽命。因此,得到越來越多領域的廣泛應用。
鈦材與被取代材料的使用壽命對比見下表3

3、防護設計
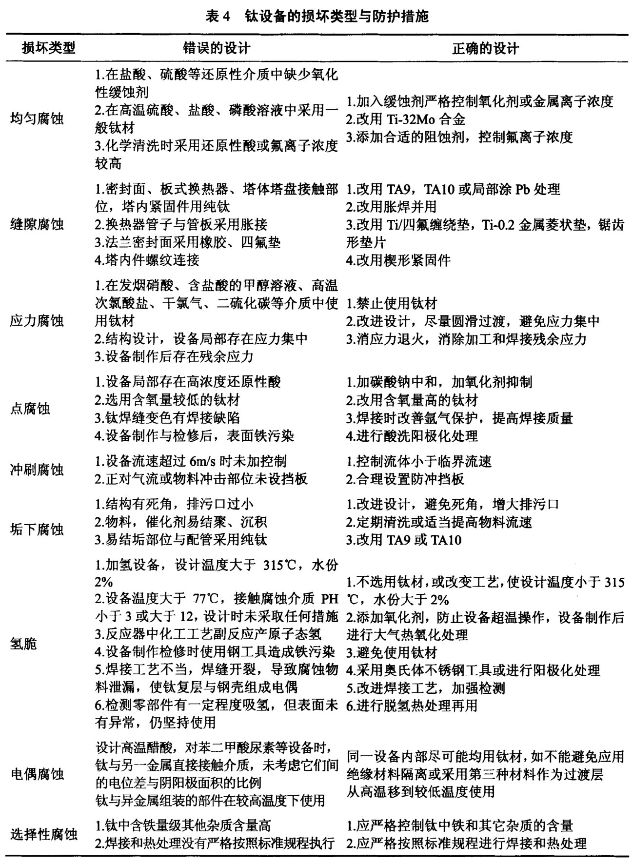
鈦制化工設備的防腐蝕設計有著極其重要的意義,這就需要設計人員從材料選擇、經濟效益、防腐技術(緩蝕劑、表面處理等)、加工方法(焊接、鑄鍛、熱處理等)強度校核和操作工藝等方面綜合考慮。除考慮到鈦的諸多優點外也要認識到鈦在某些方面的不足,例如熱導率小、熔點高、線膨脹系數小、彈性模量低、抗摩擦性能差、熔融鈦流動性大、鉆孔攻絲困難、抗蠕變性能差、焊接需氣體保護且焊接殘余應力大等,在具體的設計時應揚長避短,才能避免不必要的腐蝕與損傷。
常見的鈦設備的損壞類型與防護設計見表4

4、結語
縱觀我國設計、制造與使用鈦制設備的近40年里,在氯堿、化肥、化纖、無機合成、塑料、基本有機合成、精細化工等領域取得了巨大的成績,解決了許多長期困擾企業生產的腐蝕問題,取得了顯著的經濟效益和社會效益,但同時也出現了一些問題,這就需要我們依靠科學的防護設計,充分發揮鈦的特性和優勢作用,提高設備可靠性與安全性,為鈦的推廣應用和社會作出更大的貢獻。
參考文獻:
[1]鄒武裝主編.鈦手冊.北京:化學工業出版社,2012.
[2]宇存燁.鈦制化工設備防護設計.化工設備設計,1998.
[3]丁伯民,黃正林等編.化工容器.北京:化學工業出版社,2002.
[4]黃嘉琥,應道宴等編.鈦制化工設備.北京:化學工業出版社,2002.
[5]辛湘杰,薛峻峰,董敏編鈦的腐蝕、防護及工程應用.安徽科學技術出版社,1988
[6]鈦材應用系列寶雞有色金屬加工廠.1995
相關鏈接